1.t 분포란?
t 분포는 모집단 표준편차를 알 수 없을 때 표본 평균과 모집단 평균 사이 표준화된 거리를 설명하며, 관측값은 정규 분포를 따르는 모집단에서 추출된다.
## dt(x,df)
dt(0,df=5)
pt(0,df=5)
pt(1.96,df=5)
pt(2.58,df=5)
pt(2,5)-pt(1,5) # P(1<=x<=2)
○t-분포 그래프 그리기
1.확률질량함수 이용해서 그리기
x=seq(-5,5,by=0.1)
y=dt(x,df=5)
plot(x,y,type="l",col="green",lwd=4,main="dt를 이용해서 t분포 그리기");abline(v=0,h=0)

2.누적 분포함수를 이용해서 그리기
x=seq(-5,5,by=0.1)
y=pt(x,df=5)
plot(x,y,type="l",col="red",lwd=4,main="pt를 이용해서 t분포 그리기");abline(v=0,h=0.5)

2.카이제곱-분포

##dchisq(x,df)
dchisq(1,1)
pchisq(1,1)
pchisq(2,1)-pchisq(1,1) ## P(1<=x<=2)
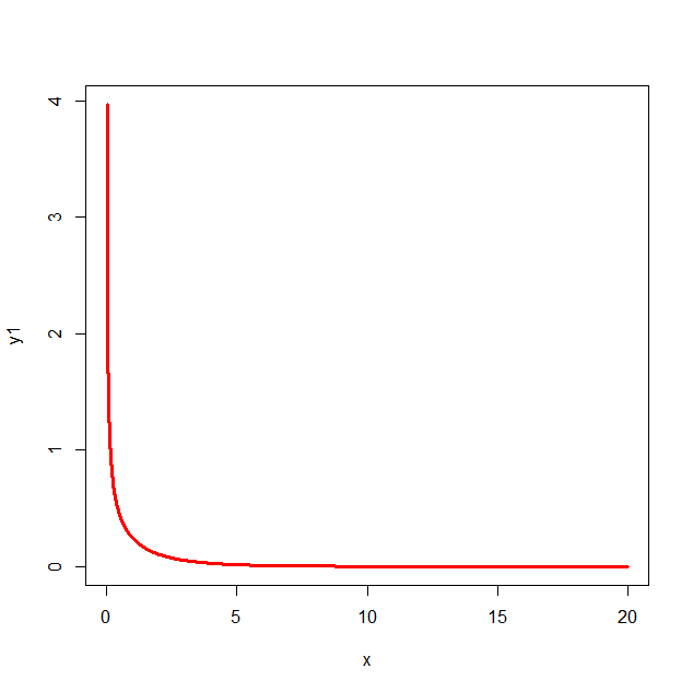
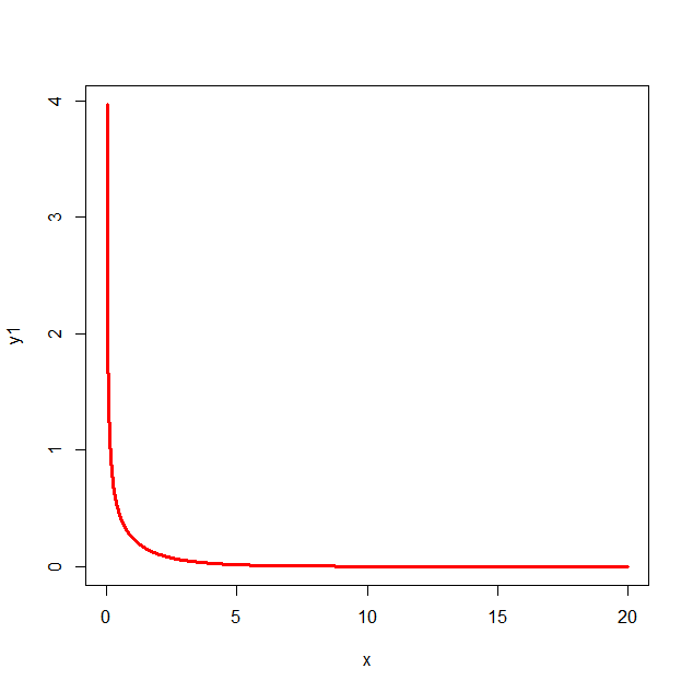
●확률질량함수를 이용해서 그래프 그리기
x=seq(0,20,0.01)
y1=dchisq(x,1)
plot(X,y1,type="l",col="red",lwd=3)

-여러개 겹쳐서 그리기
x=seq(0,20,0.01)
y1=dchisq(x,3)
y2=dchisq(x,5)
y3=dchisq(x,10)
curve(dchisq(x,10),xlim=c(0,20),type="l",col="green",ylim=c(0,0.3),main="카이제곱 그래프")
lines(x,y1,type="l",col="red",lwd=4)
lines(x,y2,type="l",col="blue",lwd=4)

출처:https://www.jmp.com/ko_kr/statistics-knowledge-portal/t-test/t-distribution.html, 대학교 강의 자료
'학교 > R프로그래밍' 카테고리의 다른 글
| R프로그래밍 중간고사 정리-14(난수 발생-연속확률분포) (0) | 2022.04.18 |
|---|---|
| R프로그래밍 중간고사 정리 -13 (난수 발생-이산형 분포) (0) | 2022.04.17 |
| R프로그래밍 중간고사 정리-11(확률 계산 및 그래프-정규분포) (0) | 2022.04.17 |
| R프로그래밍 중간고사 정리-10 (확률 계산 및 그래프-이항분포) (1) | 2022.04.17 |
| R프로그래밍 중간고사 정리-9 (연속형 분포 그래프) (0) | 2022.04.17 |